2016年储能产业盘点—寻找储能的商业化市场
发布日期:2017/1/25
新年的钟声已经响起,充满了艰辛、同时也满怀希望的2016年渐渐走远。在“十三五”的开局之年,随着我国低碳、绿色能源战略的推进,新一轮电力体制改革配套政策的落实,储能的应用价值得到了市场的认可,成为了推进我国能源变革和能源结构调整的技术亮点。储能产业在2016年经历了一个快速发展的小高潮,在政策的支持下,储能应用领域更加明晰,储能项目规划量大增,储能厂商、用户单位和投融资机构联手积极拓展储能的应用市场,探索储能的多种应用模式,大力推动储能的商业化应用。
储能应用前景广阔,未来将为我国经济增长、绿色能源发展创造巨大的价值,但作为一个新兴的技术产业,现阶段发展仍然面临一些问题。技术经济性的提升、应用市场机制和定价体系的完善都是未来的工作重点,而最亟待解决的是需要各方合力为储能产业探索和挖掘多个可实现商业盈利的市场,实现产业健康、持续的发展。
2016年的储能应用为未来的发展奠定了基础,在这一年产业取得了哪些进步,未来还将面临哪些挑战,下一步的努力方向是什么?带着这些问题,储能联盟将与各位参与和关注储能产业的同仁一起回顾精彩纷呈的2016!
用户侧储能应用持续走热,试水多种盈利模式
目前,用户侧不仅是我国储能应用的最大市场,也是持续保持高增长的一个领域。根据中关村储能产业技术联盟(以下简称CNESA)的统计,2000-2016年应用于用户侧(即分布式发电及微网领域)的投运储能系统累计装机量为107.9MW(不包含抽水蓄能和储热项目)占全部装机的比例为57%。从2015年下半年至今,储能产业又经历了一个增长的小高潮,根据CNESA 2015年7月-2016年12月的统计,这期间储能装机的新增规划量约为740MW(估算的容量为3.8GWh,不包含抽水蓄能和储热项目),其中,安装在用户侧的比例占全部规划的54%。
图1:中国储能装机量在各应用领域份额(2000-2016) 
图2:中国用户侧(分布式发电及微网)装机规模 
信息来源:CNESA,2016(以上数据不包含抽水蓄能和储热项目)
安装于工商业用户端或是园区的储能系统是我国用户侧储能的主要应用形式,主要服务于电费管理,帮助用户降低需量电费和电量电费。在这些领域,储能既可以与光伏系统联合使用,也可以独立存在;通过峰谷电价差套利是最主要的盈利手段,根据不同地区的政策,需量电费管理和需求侧管理是辅助盈利点。由于储能系统成本有差异,各地区的峰谷电价差不同,因此项目的盈利空间也有差别。以峰谷电价差在0.75元-0.80元之间的地区为例,(假定利用峰谷电价套利是唯一的盈利点,安装铅炭电池系统,每天两次充放)目前储能电站项目静态投资回收期在7-9年不等。
从现有项目看,储能系统的资产一般掌握在储能厂商或系统集成商的手中,收入就是为用户节约的部分电费。由于投资回收期较长,厂商或集成商的风险较大,同时还要支付项目的先期投入,压力也不小。近期,投融资机构对储能产业的渗透不断加强,从关注逐步向合作转化;由投融资机构参与的储能电站建设模式不断涌现。
为了不断增强储能系统在用户侧的应用价值,提升其在用户侧的广泛应用度,结合近期出台的国家和地方政府的政策,储能产业的参与者也在探索和挖掘用户侧储能的细分市场以及多种应用模式。2015年-2016年是能源政策、电改政策、可再生能源政策、节能减排等相关政策的频发期。这些政策的出台,直接或间接的推动了储能用户侧市场的发展。
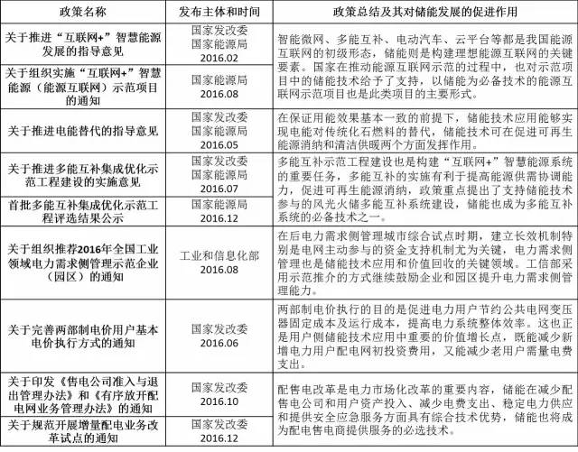
表1:推动储能在用户侧应用的相关政策 
信息来源:CNESA整理
目前储能系统的应用类型单一、应用市场机制不健全和缺乏体现其商品价值的定价制度是其利润低、市场需求不明晰和可持续盈利潜力不足的主要原因。借力政策、寻找储能的多重应用市场,在应用中,强化刚性需求,弱化成本障碍是主要目标。储能厂商也紧抓市场机遇,积极参与新能源微网、能源互联网、多能互补、电能替代、备用电源、车电互联等领域的项目开发和申报。
虽然存在不少问题,但随着储能成本的进一步下降,电改政策红利的显现(例如峰谷电价制度的完善、尖峰电价的制定、需求侧管理等补偿机制的建立,电力市场用户侧多种增值服务开展等),储能细分市场的不断开发和应用的深化,用户侧的储能市场将成为储能在我国实现商业化应用的先行军。
大规模储能市场开启,探索市场和价格机制
以风电和光伏发电为主的可再生能源发展是我国能源发展的重点之一。根据刚刚发布的“可再生能源十三五规划”的目标,到2020年,光伏发电达到1.05亿千瓦(105GW),光热发电达到500万千瓦(5GW),风电达到2.1亿千瓦(210GW)。到 2020 年,全部可再生能源发电装机6.8亿千瓦,发电量1.9万亿千瓦时,占全部发电量的27%。作为清洁的可再生发电资源,光伏发电和风电在经历快速发展的同时,也面临着弃风、弃光等可再生能源并网消纳困难等一系列问题。经过十多年的研发和示范应用,大规模的储能(包括储电、储热、储氢)建设已经被定义为解决可再生能源并网消纳的重要手段之一。
在集中式可再生能源发电领域,储能已经被验证的应用主要包括解决弃风/弃光,跟踪计划出力、平滑输出和参与调峰调频辅助服务。在此领域,储能系统的大容量、大规模建设和应用是重点;此应用场景对储能的成本、寿命、安全性的要求都很高;特别是储能接受电网调度进行调峰调频服务的时候,容量和效果都是至关重要的保障条件。“十二五”期间,储能在发电侧的示范场景集中在单个风电场配备10%左右的储能系统。当时由于储能的成本较高、安装规模较小,商业价值不明显,也不能直接解决大规模可再生能源的消纳问题;但这些项目非常好地验证了储能的技术和应用效果,积累了运行经验,为未来储能在可再生能源发电侧的大规模应用打下了基础。
进入十三五以来,储能厂商开始在辅助服务领域寻找大规模储能应用的市场机遇。2013年,石景山热电厂调频储能项目投运,储能系统与火电机组捆绑参与电网调频辅助服务的商业示范项目取得了较好的应用效果,锂离子电池的灵活快速调节能力为项目带来了商业价值。但由于调频市场的整体规模不大,特别是采用类似“按效果付费”的调频电价尚未在全国范围推广,储能大规模参与辅助服务还需要政策的进一步支持。2016年6月国家能源局正式出台的《关于促进电储能参与“三北”地区电力辅助服务补偿(市场)机制试点工作的通知》加速了这一市场的形成。根据《通知》的相关规定,我国将逐步建立电储能参与的调峰调频辅助服务共享新机制,充分发挥电储能技术在电力调峰调频方面的优势,电力储能系统在获得参与电网调峰调频等辅助服务身份的同时,也能够按应用效果获得应有的收益。
从中关村储能产业技术联盟的数据看,2000-2016年应用于可再生能源发电侧和辅助服务的储能系统累计装机量为74.1MW,占全部装机的比例为39%(不包含抽水蓄能和储热项目);在2015年7月-2016年9月规划的约740MW储能装机中(估算的容量为3.8GWh,不包含抽水蓄能和储热项目),这两个领域的应用比例分别为11%和36%,其中二连浩特的160MW项目和大连200MW储能调峰调频储能电站项目体现了储能开启大规模应用的特点。同时,以BYD为代表的多家锂离子电池和铅蓄电池厂商也密切关注着大规模储能应用市场,提出了“独立电池储能电站”的概念,建设主体的投资可以多元化,由电网直接调度,与区域内多个风光电站协调运行,原理类似于小型抽水蓄能电站,可为电网稳定安全运行提供包括调峰、调频、备用、跟踪计划发电、平滑风电出力等多重服务。
表2:二连浩特项目介绍及储能规划 
信息来源:CNESA整理
表3:大连融科全钒液流电池调峰电站介绍 
信息来源:CNESA整理
与前几年储能在项目中的安装容量相比,储能的大规模应用已经启动,结合储能的性能优势和价值,研究制定储能的市场参与机制和细则,并建立相应的定价制度是下一步的工作重点,也是确保大规模储能持续发展、支撑能源转型和能源结构调整的关键。
国际储能市场活跃,国内厂商加紧布局
从2015年下半年开始,国际储能市场发展迅速。根据CNESA的统计,2015年7月-2016年12月,全球新增的规划储能装机为2.5GW(不包含抽水蓄能和储热项目),其中已经部署的近1.0GW。用户侧储能市场和调峰调频辅助服务市场是两个主要发展领域。
表4:全球储能装机规划量及应用领域(2015-2016) 
信息来源:CNESA整理
用户侧储能市场
近几年,以德国、澳大利亚、美国、日本等国家为代表,分布式发电及微网和户用储能发展迅速。第一个原因是当地政府制定的储能安装补贴、投资税收优惠和需求响应激励机制等政策,为储能应用拓展、商业模式构建、盘活社会资本、激发社会参与提供了强大支持。另一个原因则是由于分布式光伏发电上网补贴电价的大幅退坡,以户用光储为代表的分布式储能应用在削峰填谷、节省电费开支、延缓输配电扩容升级等方面表现出了良好的经济收益。
在特斯拉、Sonnenbatterie、LG Chem等公司面向全球发布户用储能产品的同时,国内储能技术企业也紧盯海外市场,推出家用储能产品。2016年以来,根据CNESA研究部的调研,科陆电子、沃太能源、中航锂电、协鑫集成储能、中兴派能、天合储能等企业纷纷发布了户用储能产品,容量在2.5kWh至7kWh之间,主要采用锂离子电池技术,同时配套智能能量管理系统,针对户用光伏储能应用提供解决方案。以国内锂离子电池、铅蓄电池的强大技术和生产能力为支撑,中国储能企业正在通过寻找当地经销商、与当地光伏安装企业和储能系统集成商建立合作伙伴关系等多种形式,积极开拓澳大利亚、德国、美国等国家的户用储能市场。
同时,一些国家的岛屿储能应用也逐步兴起。例如,法国的科西嘉岛、马提尼克岛和瓜德罗普岛的39MW的光储项目、美国Ocracoke岛屿储能项目等。另外,印尼、菲律宾等东南亚国家对海岛储能的需求也有待挖掘。
储能参与调峰调频辅助服务市场
在美国PJM首先利用储能参与调频辅助服务之后,德国、韩国、英国等国家也逐步开启了储能调频辅助服务市场,以BYD为首的一些国内企业的储能系统也参与其中,BYD用于国际市场调频的出货量已经超过100MW。由于储能技术具备的灵活性和快速响应的特点,未来还会有更多的国际调频市场需求释放出来。
2015年10月23日,南加州天然气公司的Aliso Canyon地下储气设施发生天然气泄漏。由于Aliso Canyon天然气气田可以供应10GW电站的发电需求,冬季可以满足南加州所辖区域内20%的高峰负荷,夏季60%的高峰负荷,因此,该储气库封闭后,当地的电力供应问题变得异常严峻。三大公共事业公司已经加快储能安装部署的进程。截至到2016年第四季度,SCE公司和SDG&E公司共采购了94.5MW/342MWh的储能项目,主要用于辖区未来的调峰市场。这也是未来国际调峰市场的开启信号。
储能产业发展现状与展望
我国储能产业经过十多年的发展,正处于从示范应用向商业化初期发展过渡的重要阶段。
从技术发展看,锂离子电池、铅炭电池、液流电池、钠硫电池、超临界压缩空气储能、超级电容等主流储能技术的成本已经有了大幅降低。根据CNESA的分析数据,到2016年底,大部分技术的建设成本在人民币2000元/KWh-3000元/ KWh之间,较2013年,平均降幅超过50%;预计到2020年,主流技术的成本区间将降低到人民币1000元/KWh-1500元/ KWh左右;建设成本的大幅下降将为储能未来的广泛应用奠定基础。
从应用发展看,通过在“十二五”期间的示范应用,储能技术的应用领域和应用类型逐步明晰,应用效果得到验证,储能的应用价值也日趋明确。根据已有的应用案例分析,集中式风光电站配置储能、储能与火电机组捆绑参与调频服务和分布式发电系统配备储能成为现阶段储能系统应用最主要的三个市场,随着示范应用向商业应用过渡,越来越多的细分市场将出现,一些新的应用模式也不断涌现。电动汽车储能的应用、储能在能源互联网的应用,储能参与多能互补项目等都会给储能发展带来更多的市场机遇。
从市场规模看,一方面我国加大力度部署抽水蓄能和熔融盐储热等大规模储能技术,根据国家能源局已公布的数据和CNESA统计,截止2016年底,我国抽水蓄能电站的投运规模超过24GW,占全部储能累计安装量的99%以上,预计到2020年底,抽水蓄能电站装机将达到 40GW。应用于太阳能光热领域的熔融盐储热项目在我国的发展潜力巨大,目前的规划和在建装机超过1.8GW,2016年8月,国内首座塔式10MW熔盐储热项目投运。另一方面,以电化学电池为主的储能技术发展速度较快,据CNESA统计,2000 -2016年(不包含抽水蓄能和储热)的储能累计装机量为189.4MW,年增长率34%。截止2016年底,全球2000年-2016年储能的累计装机(不包含抽水蓄能和储热)为1756.5MW,年增长率为48%,我国在全球占比为11%。
从未来发展看,受我国能源变革和能源结构调整政策、新一轮电力体制改革、可再生能源消纳和电动汽车发展增速的驱动,从2015年下半年开始,储能产业经历了一轮快速发展。根据CNESA的统计,从2015年7月到2016年12月,不包含抽水蓄能和储热在内的新增规划项目总装机量达到740MW(估算的容量为3.8GWh,不包含抽水蓄能和储热项目),计划在未来的两三年内建设、投运完成;如果规划全部落实,到2018年,我国储能的累计安装量将实现七到十倍的增长。储能产业的发展初具规模。
政府和社会对于储能产业的关注度不断提高,定位逐步清晰,快速发展已经成为必然。最近国家出台的多项能源规划政策,包括“十三五”规划纲要、《能源发展战略行动计划(2014-2020年)》、《能源技术革命创新行动计划(2016-2030年)》、电力“十三五”规划、可再生能源“十三五”规划等,都将储能作为重点研究和发展领域之一。储能产业的发展热度不断增高,但作为新技术、新产业,储能在发电侧、电网侧的应用市场尚未完全形成,市场机制也不健全;在用户侧,储能的应用类型单一,可实现的价值有限,具有盈利性的商业模式正处于不断探索中。储能项目的可盈利性成为产业发展的关键和“十三五”期间的主要目标。
从政策层面看,补贴和补偿政策、市场机制和价格机制是推动储能应用可盈利的几个因素;从技术和应用层面看,降低技术成本、寻找更多的储能市场机会则是储能从业者接下来的重点工作。未来,我国的能源变革、大规模可再生能源的接入和电力体制改革的进一步深化都将给储能产业创造巨大的市场商机,储能技术的发展优化也将更贴近市场和用户的需求。在“十三五”期间,期望储能产业能够保持健康、可持续的发展态势,突破商业化应用的门槛,实现系统的多重价值,成为支撑能源革命、建设我国低碳绿色生态系统的新生力量!
来源:储能联盟