返回首页
你现在的位置: > 首页 > 行业动态 > 正文

风卷浪潮之巅!2026风电五大趋势重塑未来

发布日期:2026/1/4


         从136号文的电价市场化改革深化到能源装备高质量发展,从绿电直连到零碳园区建设,从2025年风光装机36亿千瓦目标到2026年全国能源工作会议透露年新增风光装机2亿千瓦以上......


          政策和市场组合拳推动下,中国风电行业在2026年迎来前所未有的发展机遇,从单纯追求装机容量的增长转向更加注重质量、效率与市场适应性的高质量发展,呈现出更加清晰的中国能源结构转型蓝图。


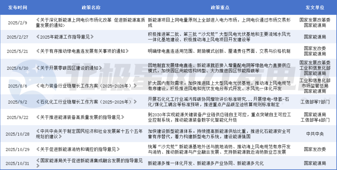
2025年影响中国风电发展格局的10大政策


         一、100GW/年!风电装机保持高增长


          在今年《联合国气候变化框架公约》第三十次缔约方大会(COP30)上,我国宣布新一轮国家自主贡献(NDC3.0)目标,其中很重要的一项是,到2035年我国风电和太阳能发电总装机容量达到2020年的6倍以上、力争达到36亿千瓦。


         2025年10月,《风能北京宣言2.0》正式发布,锚定中国风电"十五五"期间年新增装机容量应不低于1.2亿千瓦,其中海上风电年新增装机容量不低于1500万千瓦的目标,以产业中长期发展目标和实际行动赋能国家NDC3.0达成。


        2025年10月28日,《中共中央关于制定国民经济和社会发展第十五个五年规划的建议》发表,国家"十五五"规划提出:加快建设新型能源体系。持续提高新能源供给比重,推进化石能源安全可靠有序替代,着力构建新型电力系统,建设能源强国。


        根据12月16日召开的2026年全国能源工作会议部署,2026年全年计划新增风电、太阳能发电装机2亿千瓦以上。能源绿色低碳转型步伐将进一步加快,全国风电新增装机容量将继续保持强劲增长势头。


         随着近年来国内风电装机规模的持续增长,其在电力系统中的地位也日益提升。截至2025年截至11月底,全国风电和太阳能发电装机容量已达到17.6亿千瓦,占全国发电装机的46.4%,随着装机容量的持续增长,风电在保障能源安全和推动能源转型中的作用将更加凸显。


      二、市场化转型持续加速


        136号文推动下,风电行业正经历从保障性收购向市场化消纳的深刻转变。


           2025年2月9日,国家发展改革委、国家能源局联合发布《关于深化新能源上网电价市场化改革促进新能源高质量发展的通知》(发改价格〔2025〕136号)《通知》提出,按照价格市场形成、责任公平承担、区分存量增量、政策统筹协调的总体思路,深化新能源上网电价市场化改革,推动风电、太阳能发电等新能源上网电量全部进入电力市场,上网电价通过市场交易形成;同步建立支持新能源可持续发展的价格结算机制,区分存量和增量项目分类施策,促进行业高质量发展。


           此次改革主要内容有三个方面:一是推动新能源上网电价全面由市场形成。二是建立支持新能源可持续发展的价格结算机制。三是区分存量和增量项目分类施策。存量项目的机制电价与现行政策妥善衔接,增量项目的机制电价通过市场化竞价方式确定。


         在随之发布的《2025年能源工作指导意见》中,国家能源局明确提出"创新新能源价格机制和消纳方式,推动新能源全面参与市场,实现新能源由保障性收购向市场化消纳转变"的工作方向。


        当前,已有超过25个省区市完成2025—2026年新增新能源项目的机制电价竞价工作。在电价走向上,一般完成两轮竞价的省区市,2026年机制电价普遍较2025年下半年更低,体现了风光入市不可阻挡的大趋势。



         三、绿电直连、零碳园区......风电消纳拓宽路径


         2025年5月,《国家发展改革委国家能源局关于有序推动绿电直连发展有关事项的通知》发布,允许风电、太阳能等新能源发电项目通过专用线路直接向单一终端用户供电,实现物理直供与电量溯源。为风电消纳开辟了新路径。


        这一政策设计既满足了企业绿色用能需求,又创造了风电消纳的新渠道,将推动风电应用场景从大电网集中消纳向分布式就近消纳拓展。而且,对于制造出口企业而言,绿电直连提供了降低产品碳足迹的有效途径,能够应对欧盟碳边境调节机制等国际气候政策带来的挑战。


        此前,各地绿电直连项目投资与运营模式呈现显著分化,部分地区存在限制项目投资主体类型、禁止余电上网、绿电比例偏低的问题,一定程度上抑制了市场投资活力,降低了项目运营效率,弱化了企业降碳效果。为进一步规范绿电直连项目投资运营模式,新政破除投资主体所有制、行业类别等限制;创新运营模式,明确现货市场连续运行地区直连项目可采取整体自发自用为主,余电上网为辅的模式;设置新能源发、用利用率指标等若干创新举措,激发市场活力,破解绿电直连这一模式的痛点难题。


         更为重要的是,绿电直连新政将与零碳园区的发展互为助力,破局高耗能企业低碳转型的"最后一公里"。


         2025年6月,国家发展改革委、工业和信息化部、国家能源局联合发布《关于开展零碳园区建设的通知》,提出"加快园区用能结构转型",鼓励园区"因地制宜发展绿电直连、新能源就近接入增量配电网等绿色电力直接供应模式"。意味着风电将与工业园区、产业集群等用能主体形成更紧密的供需关系,实现绿色能源与绿色制造的协同发展。


          2025年12月26日,国家发展改革委办公厅、工业和信息化部办公厅、国家能源局综合司印发《国家级零碳园区建设名单(第一批)》的通知。确定了国家级零碳园区建设名单(第一批),共纳入52个园区。通知提到"推动绿电直连、新能源就近接入增量配电网等绿色电力直接供应模式在国家级零碳园区落地,鼓励和支持相关园区因地制宜开展技术创新、政策创新、商业模式创新"。


       四、关键装备创新、自主可控加速突破


        2026年,风电技术装备创新仍然将是政策支持重点。


        2025年5月,工业和信息化部、国家发展改革委、国家数据局印发《电子信息制造业数字化转型实施方案》明确提出采用"揭榜挂帅"机制,研制中大型可编程逻辑控制器(PLC)等关键工控设备及系统。对工业控制系统国产化进行了具体部署。


         紧接着2025年9月,国家能源局等部门发布《关于推进能源装备高质量发展的指导意见》,对风电产业而言,该政策提出了两大关键方向。


        一方面,政策提出到2030年实现能源关键装备产业链供应链自主可控,以及"重点突破自主可控工业控制系统,推动能源装备数字化智能化升级"。作为总体纲领,为能源装备国产化提供了明晰的时间表和进度节点。



        另一方面,政策强调要"突破高性能长寿命海上风电叶片、高功率齿轮箱、超高混塔塔架、高可靠低成本漂浮式基础等关键装备,开展复杂恶劣环境下高性能宽域运行风电机组关键技术装备攻关,提升沙戈荒、深远海等复杂场景下风电机组运行可靠性。"这些技术突破将直接提升风电装备的可靠性、效率和适应性,不仅将降低风电开发成本,还将扩大风电可开发资源范围。尤其漂浮式海上风电基础技术、适应沙戈荒环境的混塔技术、高性能长寿命叶片材料等将成为技术攻关重点,为风电行业高质量发展提供坚实技术支撑。


        据风电业内人士表示:在风电关键器件主控系统PLC的国产化方面,3MW以下的成熟陆上机组中,主控PLC已实现全面替代;3-8MW的主力机型,国产PLC正处于小批量工程验证期,正在积累长期运行业绩;8MW以上大容量机组及严苛的海上风电,其对控制系统的性能、可靠性要求呈指数级增长,国产化正处于最关键的"样机验证与攻关"阶段,产业突破呈现出清晰的梯度。实现全谱系、全场景的自主可控,仍然是当前产业合力攻克的重点和难点。



      五、应用场景多元化、全方位拓展


       风电发展模式正在从"单兵作战"向集成融合发展转变。2025年10月,国家能源局发布《关于促进新能源集成融合发展的指导意见》,明确提出加快推动新能源多维度一体化开发、大力推动新能源与多产业协同发展、积极推动新能源多元化非电利用三大发展模式,涉及新能源与其他能源品种的"左右"集成,新能源产业链的"上下"集成,以及新能源生产与消费的"前后"集成。


        这种集成融合发展理念将深刻改变风电开发模式,推动风电与其他能源品种、用能产业的深度协同。政策鼓励新能源多品种互补开发,特别是在"沙戈荒"新能源基地,要求优化电源结构和储能配置比例。这意味着风电将更多地与光伏、光热、储能等协同发展,形成多能互补系统,提高新能源发电的可靠性和稳定性。


          同时,风电应用正从单一发电向多元化应用拓展。政策鼓励"利用新能源电力供热等多种方式有序推动新能源供热供暖应用",推动风电在供暖领域的应用,特别是在北方地区,风电供暖将成为提高风电利用效率的重要途径。


        风电制氢及其衍生应用成为政策支持重点。政策提出"着力提升风光氢储协同发展水平",发展新能源弱并网和离网制氢,稳步建设绿色氢氨醇综合产业基地。


         这意味着风电将通过与氢能产业的结合,延伸价值链,创造新的市场空间。特别是对于石化化工等高耗能行业,政策明确提出要引导其通过生产工艺优化、科学配置储能、产品绿色设计等方式更多利用新能源电力。


         事实上,对于风电制氢氨醇的最强政策助攻来自2025年9月,由工业和信息化部等7部门关于印发的《石化化工行业稳增长工作方案(2025—2026年)》。该通知强调推动行业减污降碳协同增效,为风电制氢、风电制氨、风电制甲醇等非电利用方式提供了更大的市场机会,将使风电价值不再局限于电力市场,而延伸到化工、交通、冶金等多个领域,将大幅提升风电在传统产业绿色转型中的应用和发展。



        展望2026及未来五年,技术的创新和突破、市场化机制的探索,将持续推动风电在深远海场景、大容量设备、电力交易、用户侧等领域扎根深入,在产业升级的同时,更成为驱动中国能源经济、工业制造等领域持续绿色低碳转型的强大动能。


来源:北极星风力发电网      作者:冉小冉

[←返回]

关于我们   |   关于合作   |   留言板   |   资料下载   |   广告服务  
  版权所有:南京诺溪新能源科技有限公司 苏ICP备14012130号   地址:南京金源路2号绿地之窗南广场D1栋808   
电话:025-52170985 18914486391