返回首页
你现在的位置: > 首页 > 行业动态 > 正文

定调“十五五”:新型储能从“可选”走向“必选”

发布日期:2026/3/16


       3月13日,《中华人民共和国国民经济和社会发展第十五个五年规划纲要》正式发布。


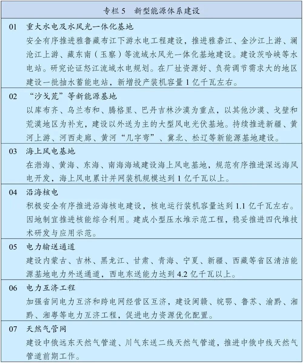
     《规划纲要》提出,加力建设新型能源基础设施。深入实施能源安全新战略,加快构建清洁低碳安全高效的新型能源体系,建设能源强国。推进非化石能源安全可靠有序替代化石能源,坚持风光水核等多能并举,实施非化石能源十年倍增行动。统筹就地消纳和外送,建设“三北”风电光伏、西南水风光一体化、沿海核电、海上风电等清洁能源基地,加强分布式能源就近开发利用,布局发展绿色氢氨醇,积极推进光热发电和地热能利用。加强化石能源清洁高效利用,推进煤电改造升级和散煤替代。着力构建新型电力系统,全面提升电力系统互补互济和安全韧性水平,优化全国电力流向和跨区域通道布局,加快智能电网建设,完善城乡配电网,科学布局抽水蓄能,大力发展新型储能。提高终端用能电气化水平,推动能源消费绿色化低碳化。基本建成全国统一电力市场体系,完善油气“全国一张网”运行调度机制。



       发展壮大新兴产业。加快新一代信息技术、新能源、新材料、智能网联新能源汽车、机器人、生物医药、高端装备、航空航天等战略性新兴产业发展,因地制宜建设各具特色、优势互补的战略性新兴产业集群,着力打造一批成长潜力大、技术含量高、渗透领域广的新兴支柱产业。拓展海洋经济发展空间,推进低空经济健康有序发展。实施新技术新产品新场景大规模应用示范行动,加大场景培育和开放力度,加快新兴产业规模化发展。鼓励发展战略性产品和服务,推进国产大飞机规模化系列化发展,加强北斗系统创新应用,扎实推进智能驾驶、新型太阳能电池、新型储能等关键技术创新,支持创新药临床使用。



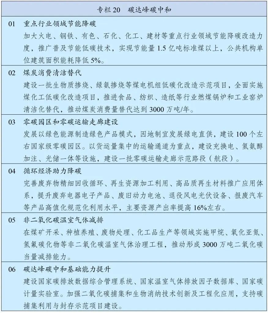
       积极稳妥推进和实现碳达峰。统筹发展和减排,扎实开展碳达峰行动,加快产业结构、能源结构、交通运输结构等调整优化,确保如期实现碳达峰目标。


       深入开展节能降碳改造和控煤减煤,加快推进新增用电量由新增清洁能源电量覆盖,推动煤炭和石油消费达峰,单位GDP能耗下降10%左右。有力有效管控高耗能高排放项目,加快绿色低碳技术装备创新应用,有序推动符合要求的高载能产业向可再生能源资源富集区域转移,建设零碳工厂和园区。加强既有建筑和市政设施节能降碳改造,促进超低能耗和装配式建筑规模化发展,实施制冷能效提升和绿色照明行动。加快热力系统绿色低碳转型,因地制宜开展余热资源利用和非化石能源供热,有序推进供热计量改造和按热量收费。推动交通动力低碳替代,加快货运、公共领域电动化和绿色燃料车船应用,提高大宗货物铁路、水路运输比重和新能源汽车运输比重。提升算力设施、5G基站等新兴领域用能效率。健全重点领域能效诊断机制,深入实施能效标识和能效“领跑者”制度。深化绿色低碳高质量发展先行区建设。



来源:人民日报

[←返回]

关于我们   |   关于合作   |   留言板   |   资料下载   |   广告服务  
  版权所有:南京吉诺信息咨询有限公司 苏ICP备14012130号   地址:南京金源路2号绿地之窗南广场D1栋808   
电话:025-52170985 18914486391