返回首页
你现在的位置: > 首页 > 行业动态 > 正文

给风电场配个“绿电充电宝”!电网从此不再“看天吃饭”

发布日期:2026/4/3


        最近,如果你关注新能源,一定会频繁听到“风电配储能”这个词。这就像给一个靠天吃饭的“风力发电站”配了一个超大号的“智能充电宝”。为什么它们非要“绑定”在一起?这种结合到底能解决什么问题,又能带来什么新机会?今天,我们就来聊透这件事。



一、为什么风电需要储能?——解决三大核心痛点


         风电是清洁能源,但它有个天生的“小脾气”:看天吃饭,波动性强。今天狂风大作,发电量爆表;明天风平浪静,发电量骤降。这种不稳定性,给电网安全稳定运行带来了巨大挑战。而储能,正是来“治”这个脾气的。


          可以说,储能让风电从一个“任性”的自然力利用者,变成了一个“懂事”的现代电网公民。


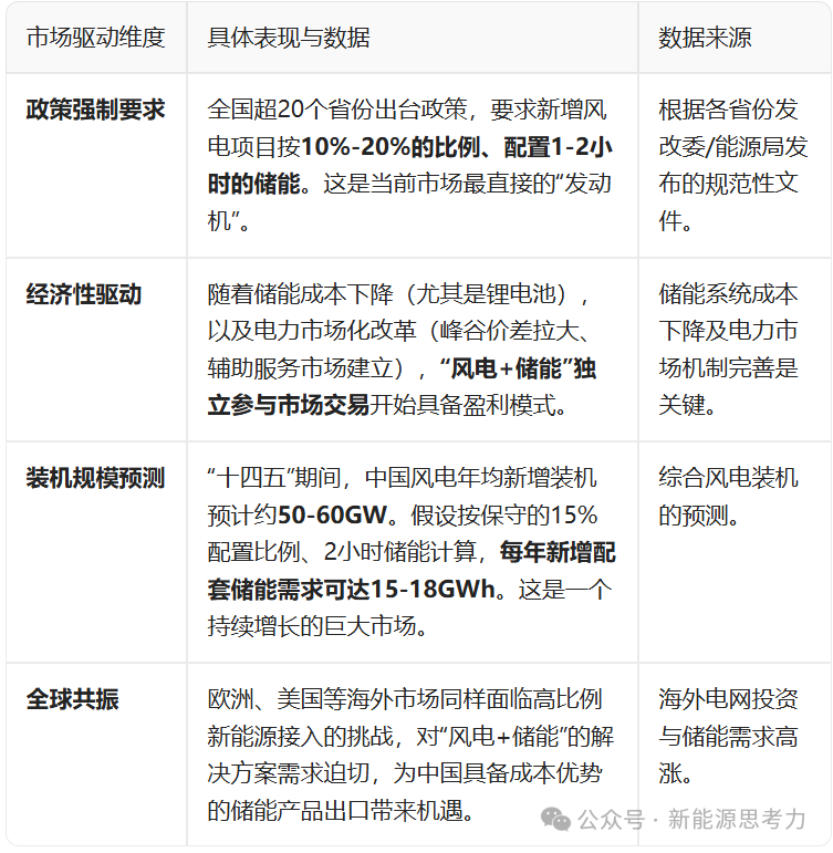
二、风电配储能,市场到底有多大?


         这不是纸上谈兵,而是实实在在的、正在爆发的巨大市场。我们可以从政策、规模和预测三个维度来看。


三、风电配储能,有哪些主流“玩法”?


          风电和储能的结合,并不是简单地把电池堆在风电场旁边。根据目标不同,主要有以下几种应用场景:


          特别值得一提的是,大型储能电站(尤其是磷酸铁锂电池储能)是目前的主流技术选择。而为了提升整个系统的智慧程度,能量管理系统(EMS)和智能运维变得至关重要,它们就像整个“风电+储能”联合体的“大脑”和“保健医生”。


四、挑战与未来:黄金搭档的成长烦恼


          虽然前景光明,但“风电+储能”的推广仍面临一些现实的挑战:


         成本问题


       尽管储能成本在下降,但初始投资仍然高昂。如何清晰核算储能带来的额外收益(减少弃风、市场交易、辅助服务等),并实现投资回报,是业主最关心的问题。


         安全问题


        锂电池储能的安全风险(如热失控)是行业关注的焦点,需要从电芯选型、系统集成、消防设计、智能预警等多个层面构建安全保障体系。


         政策与市场机制


         目前很多收益依赖于政策,未来需要更成熟的电力现货市场、辅助服务市场等机制,来为储能的价值“明码标价”,实现商业化可持续发展。



         展望未来,“风电+储能”的结合将越来越紧密、越来越智能。它不仅是解决风电消纳的技术手段,更是构建以新能源为主体的新型电力系统的基石。随着技术迭代、成本下降和市场机制完善,这个“黄金搭档”将从“政策要求”走向“内生需求”,成为能源转型浪潮中不可或缺的主角。


         对于我们风电人而言,理解储能、拥抱储能,学会与这个“超级充电宝”协同工作,将是面向未来的一项核心技能。这不仅是项目的加分项,更是行业进化的大势所趋。


来源:新能源思考力

[←返回]

关于我们   |   关于合作   |   留言板   |   资料下载   |   广告服务  
  版权所有:南京吉诺信息咨询有限公司 苏ICP备14012130号   地址:南京金源路2号绿地之窗南广场D1栋808   
电话:025-52170985 18914486391