返回首页
你现在的位置: > 首页 > 行业动态 > 正文

聚焦“沙戈荒”!国家能源局重点监管新能源基地建设运行及消纳

发布日期:2026/4/8


      国家能源局近日发布关于开展2026年电力领域综合监管工作的通知(国能发监管〔2026〕29号),工作内容包括节能降碳任务落实、自然垄断环节规范运营、电力市场建设和市场秩序、电力基础设施运营和用电营商环境四个方面。


      其中电力市场建设和市场秩序方面,主要包括:


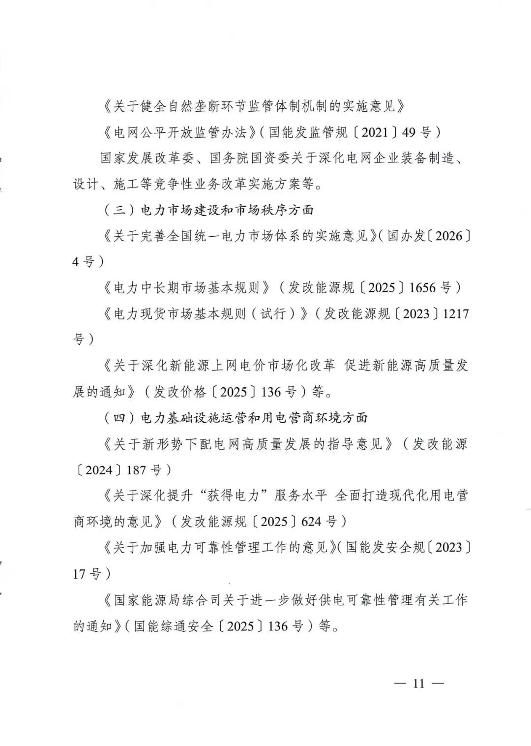
      1.全国统一电力市场建设情况。重点监管2025年以来电力中长期、现货、辅助服务等市场建设情况,相关制度规则的合规性、制修订及时性情况等。调研了解全国统一电力市场建设要求落实情况,新能源参与跨省跨区交易情况,零售市场规范管理情况等。


      2.电力市场公平竞争情况。重点监管2025年以来电力市场合规交易情况、规范报价情况、按规则披露相关信息情况,是否存在利用市场支配地位行使市场力、串通报价、利用“发售一体”优势进行不正当竞争情况等。


      3.电力市场规范运行情况。重点监管2025年以来电网企业、市场运营机构执行国家法律法规及有关政策、交易规则情况,独立规范运行、规范开展结算、组织各类交易情况,履行市场风险防控职责情况,市场信息披露和报送情况等。


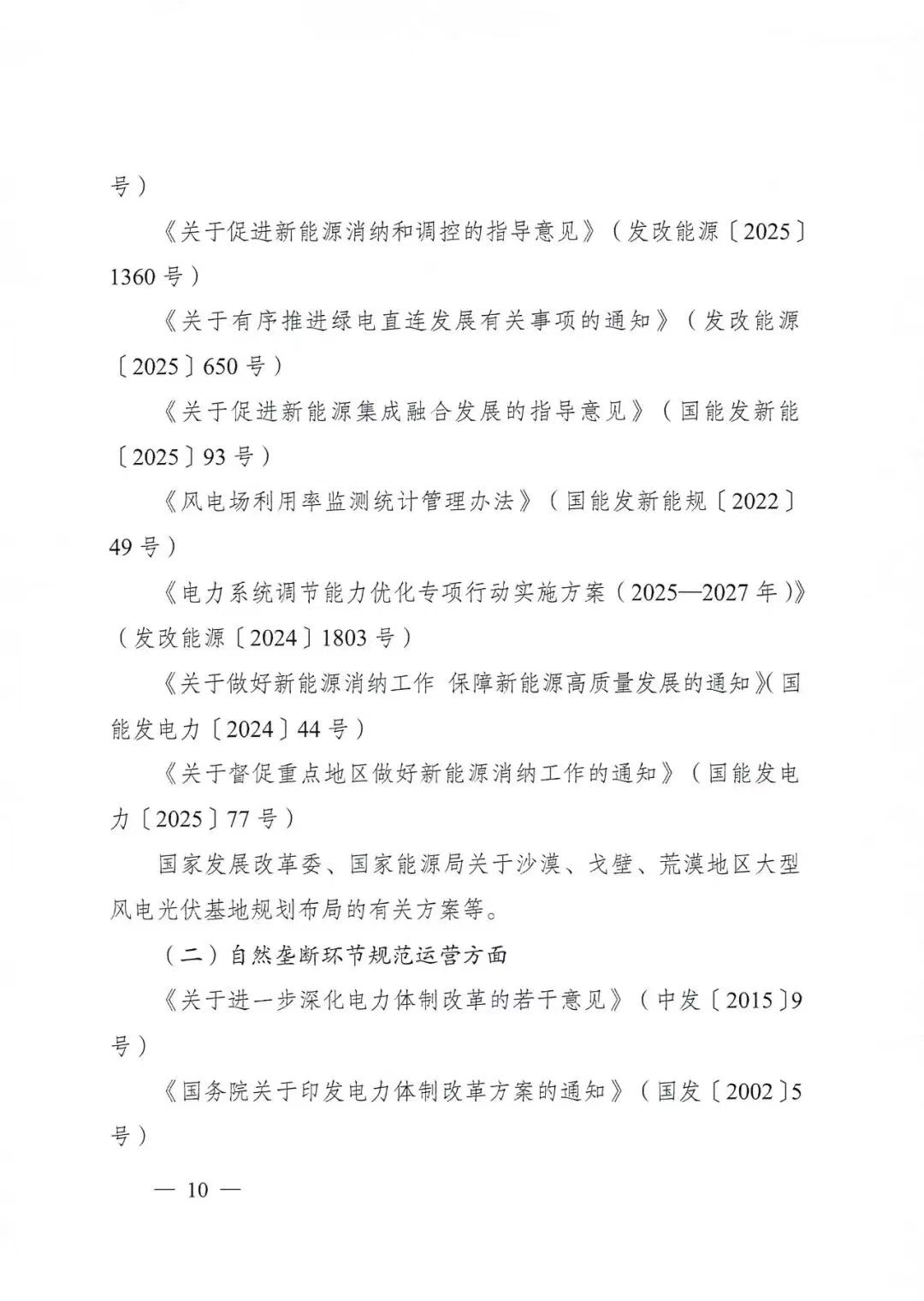
      此外,节能降碳任务落实方面提到,可再生能源消纳能力提升情况。重点监管2025年以来新能源外送和就地消纲情况,促进新能源消纳的重点电网工程建设情况,调节能力优化专项行动落实情况,可再生能源调度运行情况,新能源利用率监测统计报送情沉等。调研了解可再生能源电力消纳贵任权重落实情况,根据新能源利用率目标确定年度开发规模上限情况,新能源集成融合发展情况等。


   “沙戈荒”新能源基地建设运行情况。重点监管“沙戈荒新能源基地规划电源、送出工程建设情况,“沙戈荒”新能源消纳情况,外送输电通道工程与基地电源工程协同建设情况,外送电量中新能源电量占比情况等。调研了解“沙戈荒”新能源基地项目规划落实情况等。


     绿电直连支持零碳园区建设落实情况和碳排放置换源核定情况。调研了解零碳园区建设过程中绿电直连项目建设实施落地情况、绿电直连项目发电量和向公共电网购电量情况,碳排放置换的新上“两高”工业项目实际发用电情况,碳排放置换源企业的绿电直连潜代、自备电厂煤电机组发电量压减、煤炭消费压减情况等。


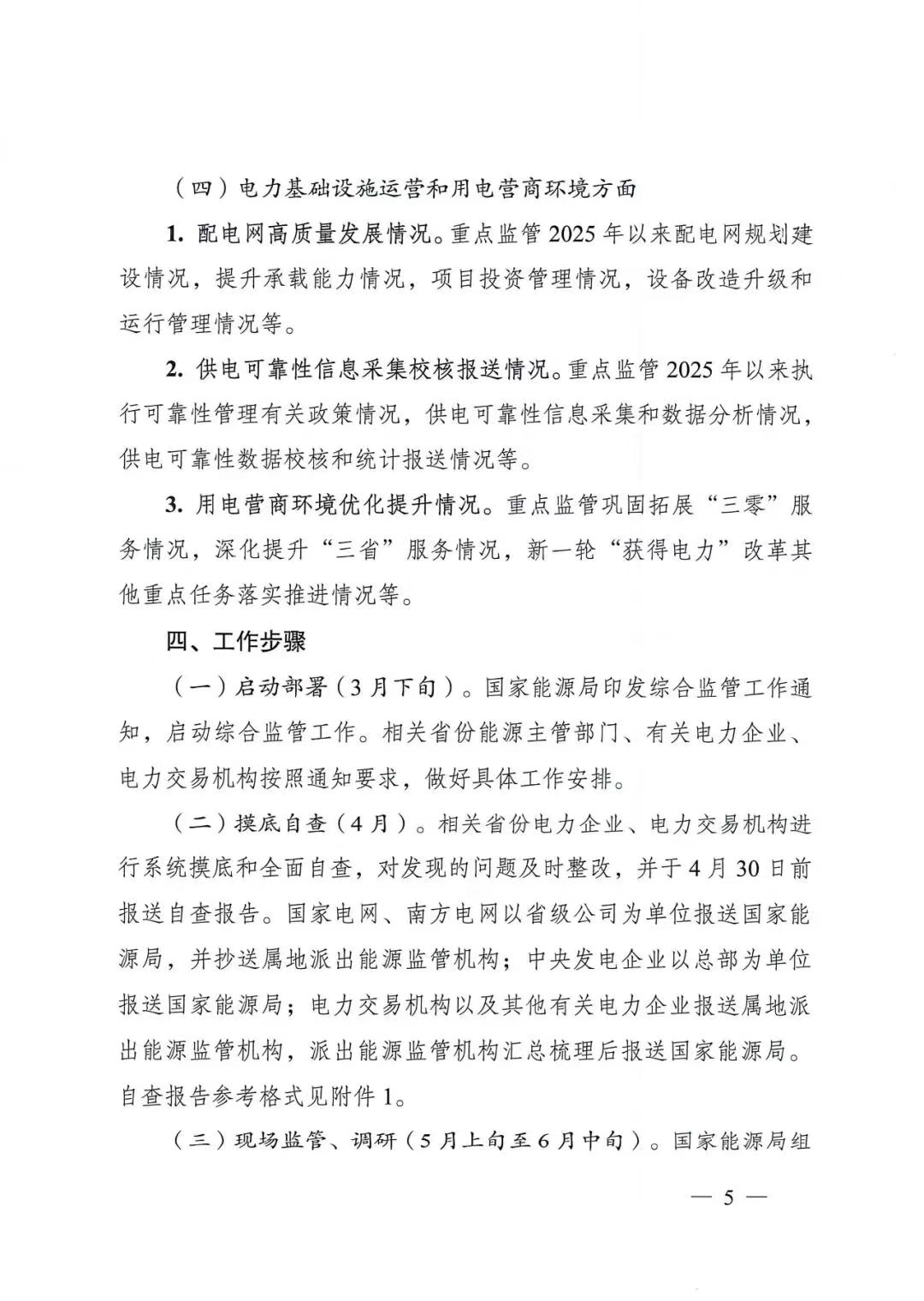
     通知提到,5月上旬至6月中旬现场监管、调研。国家能源局组成现场工作组,通过调阅资料、实地察看等方式,对6个省份有关电力企业、电力交易机构开展现场监管;对电力领域新业态、新模式和能源主管部门相关工作开展调研。现场工作安排另行通知。


     详情如下:


来源:国家能源局

[←返回]

关于我们   |   关于合作   |   留言板   |   资料下载   |   广告服务  
  版权所有:南京吉诺信息咨询有限公司 苏ICP备14012130号   地址:南京金源路2号绿地之窗南广场D1栋808   
电话:025-52170985 18914486391