返回首页
你现在的位置: > 首页 > 企业动态 > 正文

储能再下一城!宁德时代斩获4GWh超级订单

发布日期:2025/12/10


     继587Ah储能电芯已出货2GWh(点这里)后,宁德时代再传新订单,拿下4GWh储能系统协议。


     宁德时代供4GWh储能产品


      日前,据外媒报道,宁德时代与新加坡可再生能源开发商 Vena Energy 签署了框架供应协议。根据该协议,宁德时代将向Vena Energy当地子公司PT Infrastruktur Terbarukan Sedaya提供4GWh的EnerX电池储能系统 (BESS) 解决方案。


      据了解,该储能系统 (BESS) 解决方案采用的是530Ah电芯,每个20英尺集装箱的容量高达5.6MWh。



      该项目本质是因新加坡缺乏土地难以开展大规模可再生能源项目开发。进而,印尼政府与新加坡达成的“绿色经济走廊”协议,计划于印度尼西亚廖内群岛部署的超过2GWp太阳能光伏电站项目,通过光伏+储能的项目建设,最终预期每年向新加坡出口约2.6太瓦时的可调度清洁能源发电量。


      从公开信息来看,这并非双方第一次对外公布合作。此前7月,有外媒消息,宁德时代与 Vanda RE 签署了关于 Vanda 旗下太阳能和电池项目合作。当时报道指出,该项目为印尼—新加坡“绿色经济走廊”重点工程,拟建设建设2GW光伏电站和4.4GWh储能系统,由宁德时代提供2.2GWh EnerX BESS 单元,约占项目总容量的一半。


      值得一提的是,Vena Energy总部位于新加坡,是亚太绿色能源和数字基础设施开发商Vena集团的子公司。其之所以选择宁德时代,除了其品牌知名度外,或是由于宁德时代在印尼的工厂正在建设中,计划初始年产能为6.9GWh,最终可扩产至超15GWh。未来该地区也能借助宁德时代在东南亚的制造能力,加速区域储能发展。


      挖掘百亿市场,中企重码押注


      数据显示,东南亚储能市场潜力巨大,预计规模将从2025年的35.5亿美元(约合人民币252亿元)增长至2030年的49.2亿美元(约350亿元人民币),东盟区域装机量预计在2025年达到12GWh。


     市场由各国碳中和目标及高比例可再生能源规划强力驱动,呈现鲜明特点:


    新加坡则凭借其资本与运营枢纽地位,成为整合与驱动整个区域市场的关键核心;

     越南、泰国等国通过强制配储政策推动大型风光配套储能;印尼等国则侧重“光伏+储能”微电网解决偏远供电;

     同时,因电价上涨,工商业等用户侧储能经济性凸显,需求兴起。……


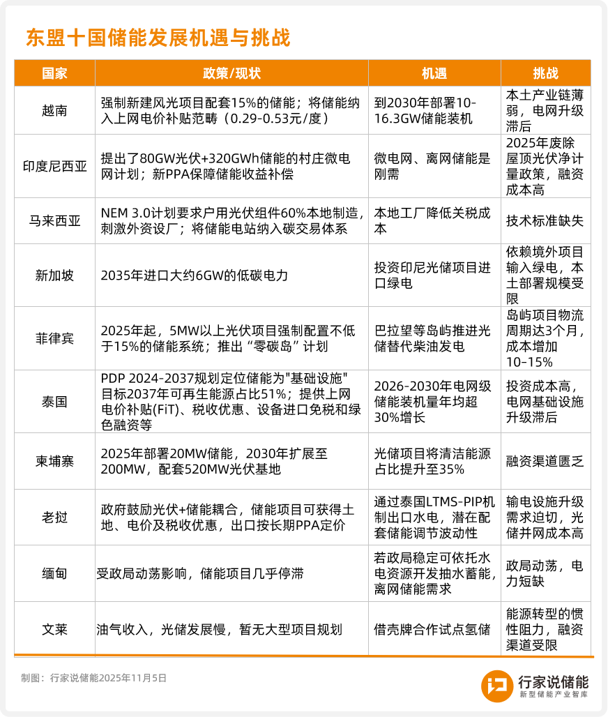
     此前,行家说储能整理了关于东南亚地区部分国家储能产业的发展与挑战(点这里)。



      而中企作为全球能源转型的重要角色,正凭借创新的技术路径和坚韧的战略定力,将“中国制造”的产业链优势,转化为可持续的“全球价值”,在东南亚乃至全球能源新秩序的构建中刻下重要印记。


     除宁德时代获上述大单外,据行家说储能获悉,还有阳光电源拿下菲律宾Citicore Renewable Energy Corporation(CREC)1.5GWh的储能系统供应和服务协议、中国能建拿下菲律宾1.2GWh的储能系统订单,弘正储能获越南100MWh储能订单合作、利沃得(Livoltek)与越南EPO公司签署500MWh储能项目战略合作协议等。


来源:行家说储能

[←返回]

关于我们   |   关于合作   |   留言板   |   资料下载   |   广告服务  
  版权所有:南京诺溪新能源科技有限公司 苏ICP备14012130号   地址:南京金源路2号绿地之窗南广场D1栋808   
电话:025-52170985 18914486391